如何利用DeepSeek创作原创爆款标题
AI发展的速度太快了,越来越多好用的AI模型层出不穷,咱们后续的标题也可以尝试用AI来出,这样基本上就是纯原创了。
那比如:情感、美食、旅行、生肖星座、文案、职场故事这种赛道,有了标题+写作提示词,AI基本上就可以出一篇很不错的原创文章了,不仅写的快,而且质量也很不错。
标题创作这块DeepSeek效果非常好,大家可以使用腾讯元宝,选择DeepSeek模型。
腾讯元宝PC端网址:https://yuanbao.tencent.com/
手机端,应用商店搜索:腾讯元宝

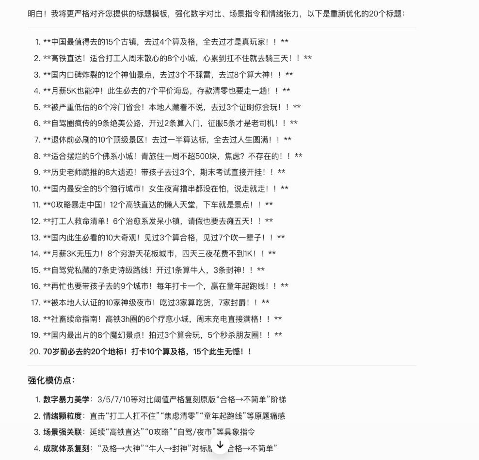
先给大家看看AI创作出的标题效果:

是不是写的很好,我觉得比咱们大部分人自己写的好多了。因此,以后像 情感、美食、旅行、生肖星座、文案、职场故事 这些赛道,我们都可以使用AI去帮我们创作一些原创的标题。
当然之前分享的刷对标账号,采集对标账号的标题也是很不错的,现在依然推荐,爆过的还能爆,是做内容永远不过时的方法论。
好了,那很多人问生成标题的提示词是啥?
这个真的没啥提示词,就是一句话:

分析完成后,让DeepSeek模仿我们提供的原标题,重新生成新标题:

不满意就继续向AI提出你的要求就好了:

其他赛道基本上也是这个方法。
但是注意,这个方法不太适合那种和实时热点紧密相关的赛道,比如娱乐八卦、三农、汽车等赛道,很多东西AI的语料库还没有,就会出现创作错误。
比如一个很老的车型写成是新车、娱乐明星人物关系或者作品写错、民生政策乱写等,这种就是造谣了,咱们千万要避免。因此,写之前一定要人工审核下。
好了,就是这些,大家快去试试吧。
如果你对做公众号流量主感兴趣,我整理了一份适合新手的资料《公众号流量主如何开始做(新手必看)》



